start:utils:cockpit:p1:mcu:hardware
Table of Contents
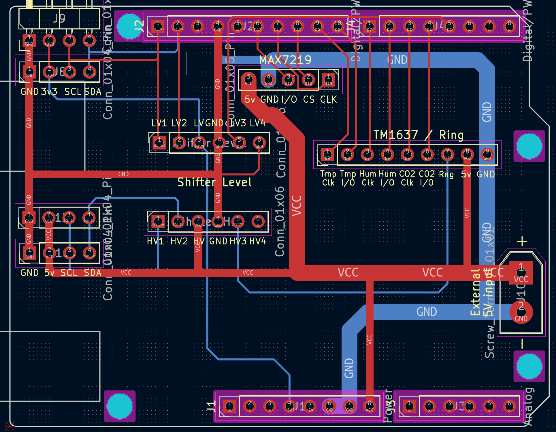
Hardware
Composants externe
La carte Arduino Q ne suffit pas pour afficher les alertes, quelques composant sont ajoutés:
- 3 affichages TM1637 à 4 digits pour l'affichage des valeurs du capteur CO2
- 2 affichages de 32x8x8 pixels (MAX7219) mis en série
Modification affichages MAX7219
Un affichage ressemble à ceci
Chaque module est câblé ainsi
Si on place les 2 modules en série, il y a un problème car on peut voir que les connexions par défaut (en rouge) sont en trop. Et il manque la liaison entre le dernier module de la ligne du bas et le premier de la ligne du haut.
Ce qui est voulu c'est ceci:
Il faut donc couper cette piste au dos du module:
Ajouter photo
Et relier souder les 2 modules ensembles
Ajouter photo
Branchements
start/utils/cockpit/p1/mcu/hardware.txt · Last modified: by admin_wiki
