User Tools

Site Tools


start:eti:carte:17schema

Schémas (part B)

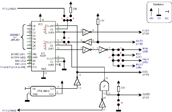
Câblage du PIT 8254

Câblage du PIT 8254

Schéma d'implantation du PIT 8254

Schéma d'implantation du PIT 8254

Positions par défaut des Jumpers

Positions par défaut des Jumpers
This website uses cookies. By using the website, you agree with storing cookies on your computer. Also you acknowledge that you have read and understand our Privacy Policy. If you do not agree leave the website.More information about cookies
start/eti/carte/17schema.txt · Last modified: by admin